|
Doxygen Samurai Engine 0.0.1
Doxygen Samurai Engine Documentation
|
#include <Config.h>

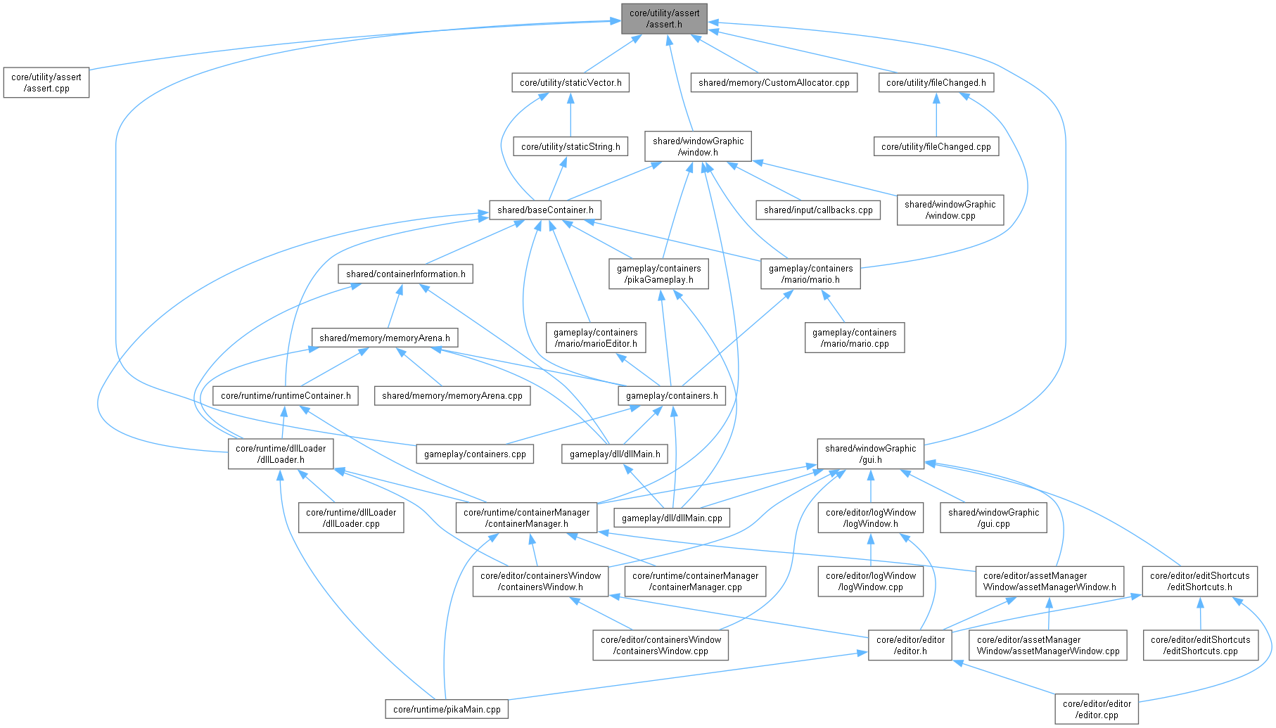
Go to the source code of this file.
Namespaces | |
| namespace | samurai |
| namespace | samurai::assert |
Macros | |
| #define | SAMURAI_ASSERT(expression, comment) |
Functions | |
| void | samurai::assert::terminate (...) |
| void | samurai::assert::assertFunctionDevelopment (const char *expression, const char *file, int line, const char *comment=nullptr) |
| void | samurai::assert::assertFunctionProduction (const char *expression, const char *file, int line, const char *comment=nullptr) |
| void | samurai::assert::assertFunctionToLog (const char *expression, const char *file, int line, const char *comment=nullptr) |
| #define SAMURAI_ASSERT | ( | expression, | |
| comment ) |