Doxygen Samurai Engine
0.0.1
Doxygen Samurai Engine Documentation
Loading...
Searching...
No Matches
Classes
|
Namespaces
staticVector.h File Reference
#include "
assert/assert.h
"
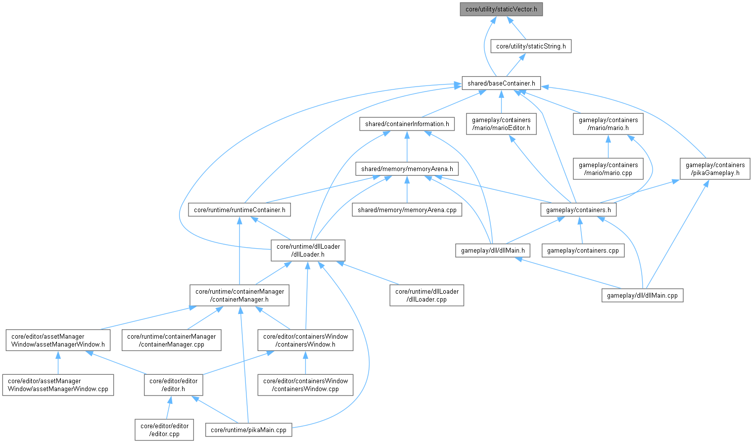
Include dependency graph for staticVector.h:
This graph shows which files directly or indirectly include this file:
Go to the source code of this file.
Classes
struct
samurai::StaticVector< T, N >
Namespaces
namespace
samurai
core
utility
staticVector.h
Generated by
1.10.0